当前位置:首页 > 项目规划 > 产业规划
关于对国家数字乡村试点地区名单的公示

来源:“网信中国”微信公众号  作者:  发布时间:2020-09-23

 根据《关于开展国家数字乡村试点工作的通知》(中网办通字〔2020〕15号)要求,中央网信办会同农业农村部、国家发展改革委、工业和信息化部、科技部、市场监管总局、国务院扶贫办等部门组织开展国家数字乡村试点工作。

  经各省、自治区、直辖市和新疆生产建设兵团推荐、专家评审及复核,七部门确定了拟作为国家数字乡村试点地区名单。现将名单予以公示,如有异议,请于公示期内与我们联系,反映情况须真实客观,并请提供相关证明材料和有效联系方式。


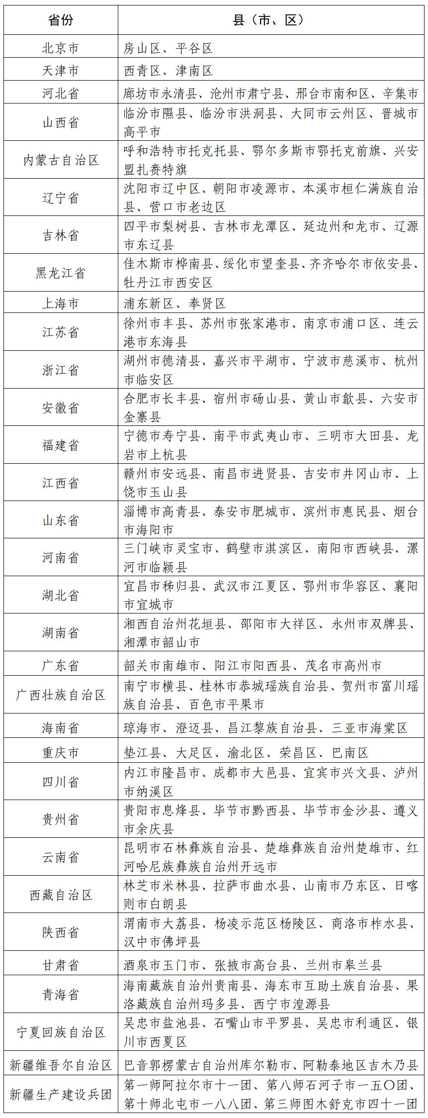
国家数字乡村试点地区公示名单


4001893518